P&ID Design
P&ID Design
At Deans Design Services, we specialise in P&ID Design—creating detailed, regulation-compliant diagrams that form the backbone of safe, efficient process control. Whether you’re planning a new installation, upgrading existing systems, or validating legacy infrastructure, our P&ID services provide a clear, structured representation of your mechanical and electrical systems—capturing everything from valves, pumps, and sensors to control loops and instrumentation.
We work closely with clients across industrial, commercial, and compliance-driven sectors to ensure every diagram reflects real-world conditions, operational intent, and regulatory standards. Our P&IDs are developed using CAD tools and industry-standard symbols, making them easy to integrate into broader design packages, maintenance workflows, and safety documentation. Whether you’re preparing for HAZOP reviews, commissioning, or ongoing operations, our diagrams support clear communication between engineers, contractors, and regulators.
At Deans Design Services, we don’t just draw lines and symbols—we deliver clarity, compliance, and confidence. Our P&ID development helps you reduce risk, streamline installation, and maintain full control over your process systems, ensuring every component is accounted for and every connection makes sense.
Contact us to see how we can help with your project.
What is a P&ID?
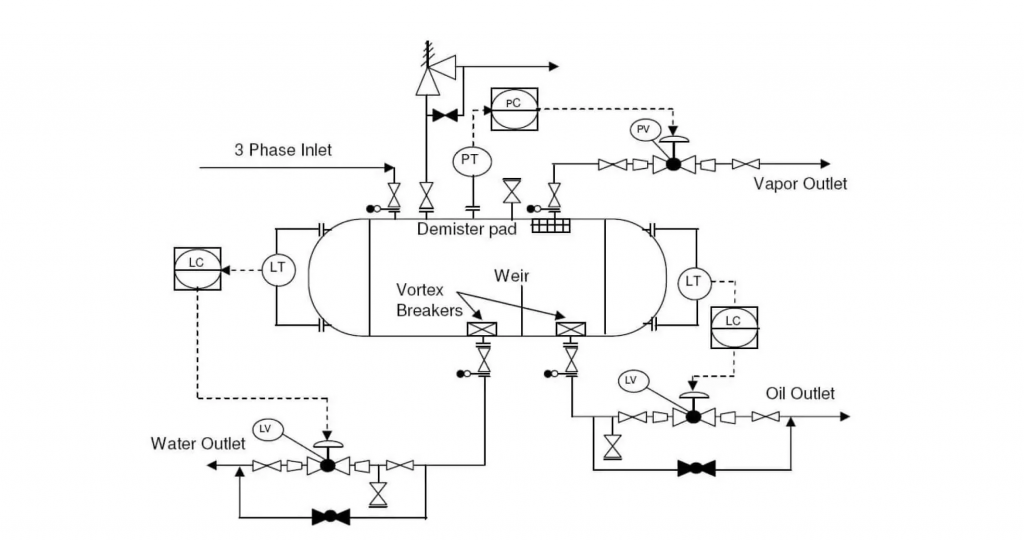
A piping and instrumentation diagram, or P&ID, shows the piping and related components of a physical process flow. It’s most commonly used in the engineering field.
A P&ID is a detailed schematic that represents the flow of materials and control systems within a process. It uses symbols for pipes, valves, instruments, and equipment. It shows how the components work together to achieve the desired operations.
P&IDs are essential to process design. Engineers and technicians use them to explain the entire system, track it, and problems. In process and instrument control, P&IDs guide users. They help avoid hazards and ensure correct procedures in operations.
They are important during design, construction, and service. They help ensure every part of the process is correct and meets industry standards. P&IDs are a valuable resource for process engineers. They help understand the process flows and their control and management.
Function and purpose of P&IDs
P&IDS are foundational to the maintenance and modification of the process that it graphically represents. At the design stage, the diagram also provides the basis for the development of system control schemes, like Hazard and Operability Study (HAZOP).
For processing facilities, it’s a graphic representation of
- Key piping and instrument details
- Control and shutdown schemes
- Safety and regulatory requirements
- Basic start up and operational information
When to use P&IDs and who uses them
P&IDs are a schematic illustration of the functional relationship of piping, instrumentation and system equipment components used in the field of instrumentation and control or automation. They are typically created by engineers who are designing a manufacturing process for a physical plant.
These facilities usually require complex chemical or mechanical steps that are mapped out with P&IDs to construct a plant and also to maintain plant safety as a reference for Process Safety Information (PSI) in Process Safety Management (PSM). If something does go wrong, reviewing the P&ID is usually a good place to start. P&IDs are invaluable documents to keep on hand, whether they’re used to streamline an existing process, replace a piece of equipment, or guide the design and implementation of a new facility. With the record they provide, changes can be planned safely and effectively using Management of Change (MOC).
P&IDs are used by field techs, engineers, and operators to better understand the process and how the instrumentation is interconnected. They can also be useful in training workers and contractors.
What are P&IDs all about?
P&IDs play an essential role in the process engineering world to show interconnectivity, but they don’t necessarily include specifications. Specifications are usually provided in separate documents. But they are incredibly useful in many ways, including:
- Evaluate construction processes
- Serve as a basis for control programming
- Develop guidelines and standards for facility operation
- Produce documents that explain how the process works
- Provide a common language for discussing plant operations
- Create and implement philosophies for safety and control
- Design a conceptual layout of a chemical or manufacturing plant
- Form recommendations for cost estimates, equipment design, and pipe design
What’s the difference between a process flow diagram (PFD) and a piping & instrumentation diagram (P&ID)?
Instrumentation detail varies with the degree of design complexity. Simplified or conceptual designs are called process flow diagrams (PFDs). A PFD shows fewer details than a P&ID and is usually the first step in the design process–more of a bird’s eye view. More fully developed piping and instrumentation diagrams (P&IDs) are shown in a P&ID.
What are the limitations of P&ID?
Since P&IDs are graphic representations of processes, they have some inherent limitations. They can’t be relied on as real models, because they aren’t necessarily drawn to scale or geometrically accurate. There’s also no generally accepted universal standard for them, so they may look different from company to company—or even within the same company—based on internal standards, the type of software system being used, and the preferences of the creator. That’s why it’s important to design and review the documentation that gets down to the real nuts-and-bolts of support documents.
A look at P&ID support documents
Because P&IDs are schematic overview graphics, you need documents to clarify the details and specifications. Here are some of them:
Process flow drawings (PFDs)
. P&IDs originate from PFDs. A PFD is a picture of the separate steps of a process in sequential order. Elements that may be included are: sequence of actions, materials or services entering or leaving the process (inputs and outputs), decisions that must be made, people who become involved, time involved at each step and/or process measurements.
Piping material specifications (PMS)
. Here’s where you find details about materials of construction, gaskets, bolts, fittings.
Equipment and instrumentation specifications (EIS)
. Standards and details too extensive to fit into the P&ID are included in the EIS including Scope, Standards, Codes and Specifications, Definitions and Terminology, Materials of Construction, Design Basis, Mechanical/Fabrication, Guarantees, Testing and Inspection, Documentation and Shipping.
Functional Requirement Specification (FRS).
How the plant or system operates is detailed in the FRS. It includes the Functional Description, Communication, and Scope Definition of the process.
What should a P&ID include?
While there are no exact standards for the way P&IDs should be drawn, there have been standards suggested by the Process Industry Practice (PIP), a consortium of process industry owners and engineering construction contractors who serve the industry. PIC001: Piping and Instrumentation Diagram Documentation Criteria details what a P&ID should contain:
- Mechanical equipment with names and numbers
- All valves and their identifications
- Process piping, sizes and identification
- Miscellaneous – vents, drains, special fittings, sampling lines, reducers, increasers and swagers
- Permanent start-up and flush lines
- Flow directions
- Interconnections reference
- Control inputs and outputs, interlock
- Seismic category
- Interfaces for class changes
- Quality level
- Annunciation inputs
- Computer control system input
- Vendor and contractor interfaces
- Identification of components and subsystems delivered by others
- Intended physical sequence of the equipment
- Equipment rating or capacity
What should a P&ID not include?
The nitty-gritty details can be better left to support documents. You want to create P&IDs that create clarity, not clutter. For that reason, you will want to omit:
- Instrument root valves
- Control relays
- Manual switches
- Primary instrument tubing and valves
- Pressure temperature and flow data
- Elbow, tees and similar standard fitting
- Extensive explanatory notes
